校长信箱
|
办公信箱
首页
学校概况
学校简介
学校领导
组织机构
荣誉资质
校园文化
校园风光
开云权威认证平台
党建工作
党风廉政
学习园地
主题活动
师德师风
教学科研
教学管理
教研动态
成果展示
名师风采
德体美劳
美育思政
学生社团
平安校园
体育活动
招生合作
招生信息
专业介绍
合作交流
桃李芬芳
艺术广角
艺术视界
艺术掠影
校务公开
当前位置:
首页
>
招生合作
>
招生信息
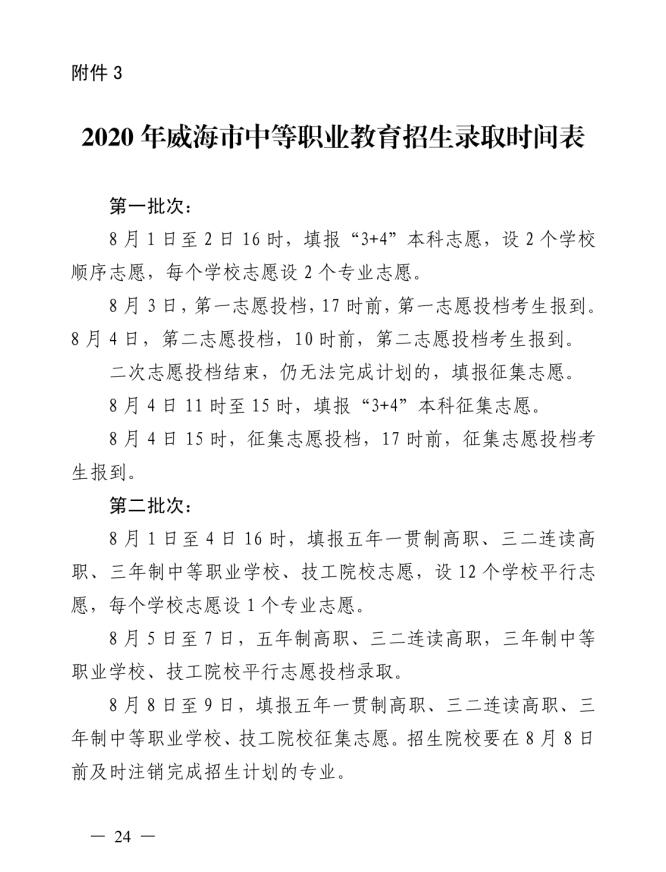
威海市教育局 威海市人力资源和社会保障局关于做好2020年威海市中等职业教育学校招生工作的通知
发布时间:2020-07-06
浏览量:
九游会app官网
|
kaiyun·开云(中国)官方网站
|
AK手机入口
|
AK网投
|
必赢网页版登录入口
|
雷速体育
|
伟德app官网
|
AK官方网站
|
天行体育手机入口·(中国大陆)官方网站
|