当前位置:首页 > 校务公开

2024年Kaiyun (中国官方网站)面试前置 公开招聘教师专业增补公告

发布时间:2024-04-01 浏览量:

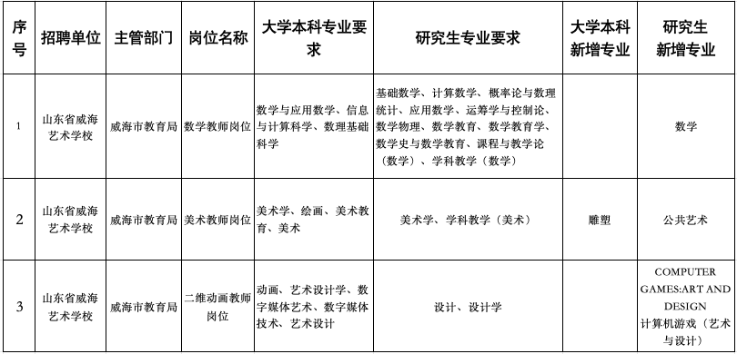
按照《2024年Kaiyun (中国官方网站)面试前置公开招聘教师公告》相关规定,根据对招聘岗位专业增补要求,现将部分岗位增补的专业名称公布如下,请符合应聘条件的人员在规定的时间内报名。我校受理增补专业申请时间截止到2024年4月3日11:00,逾期申请的,不再增补。

 

image.png


Kaiyun (中国官方网站)

   2024年4月1日